2022.6.29阅读 2741点赞 2 1.68万家县医院设置升级,,,,,,,,国产替换入口的程序加速!
信息泉源:医疗器械经销商同盟
自新冠疫情爆发以来,,,,,,,,不但袒露了我国医疗行业的短板,,,,,,,,也越发凸显了医疗器械行业的主要性。。。。。。。因此,,,,,,,,医疗装备领域的首个国家层面工业生长妄想——《“十四五”医疗装备工业生长妄想》宣布,,,,,,,,明确妄想了未来五年国产医疗器械生长路径,,,,,,,,国家不但勉励企业增强原始立异,,,,,,,,开展手艺相助交流;;;;;政府还应率先采购国产器械产品。。。。。。。
在2021年,,,,,,,,国家财务部及工信部团结宣布的《政府采购入口产品审核指导标准》(2021年版)的,,,,,,,,通知明确划定了政府机构(事业单位)采购国产医疗器械及仪器的比例要求:
其中137种医疗器械所有要求100%采购国产;;;;;12种医疗器械要75%采购国产;;;;;24种医疗器械要求50%采购国产;;;;;5种医疗器械要求25%采购国产。。。。。。。
近期,,,,,,,,中共中央办公厅、国务院办公厅印发了《关于推进以县城为主要载体的城镇化建设的意见》,,,,,,,,天下1.68万县医院将在未来三年内迎来重大变换!
由于分级诊疗、县级医共体等政策的推动,,,,,,,,近年来县域医院数目一直增添。。。。。。。可是,,,,,,,,在新冠疫情攻击下,,,,,,,,海内下层医疗机构短板凸显。。。。。。。因此,,,,,,,,本次国务院指出:
①推进县级医院(含中医院)提标刷新,,,,,,,,提高熏染病检测诊治和重症监护救治能力,,,,,,,,依托县级医院建设县级抢救中心;;;;;
②推进县级疾控中心建设,,,,,,,,配齐疾病监测预警、实验室检测、现场处置惩罚等装备;;;;;
③完善县级妇幼保健机构设施装备;;;;;
④支持县域生齿抵达一定规模的县完善县级医院,,,,,,,,推动抵达三级医院设施条件和效劳能力......
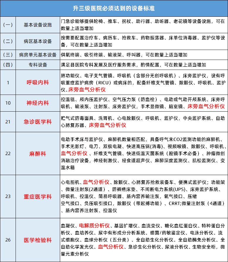
毫无疑问,,,,,,,,在国家财务的鼎力大举支持之下,,,,,,,,未来三年内必将有大批县级医院实现突破提升三级医院,,,,,,,,必将给大批医疗装备生产厂家和经销商带来重大的利好。。。。。。。凭证官方要求,,,,,,,,县综合医院想要转三级,,,,,,,,除必需抵达国家三级综合医院医疗效劳能力外,,,,,,,,相关医疗装备也要抵达标准,,,,,,,,官方已制订并揭晓了推荐医疗装备的设置标准。。。。。。。其中熊猫体育 (中国)官方网站 - PANDA SPORTS生物作为血气、电解质领域的专家,,,,,,,,我司研爆发产的产品也都切合众多科室的必备需求:
乘风破浪,,,,,,,,不负所望
熊猫体育 (中国)官方网站 - PANDA SPORTS血气,,,,,,,,民族的血气!
在国家以现实验动勉励立异、支持团结、优先国产的政策情形之下,,,,,,,,熊猫体育 (中国)官方网站 - PANDA SPORTS公司将不负所望,,,,,,,,坚持以民族振兴为己任,,,,,,,,加速推出高科技医疗产品,,,,,,,,为民族医疗康健事业孝顺熊猫体育 (中国)官方网站 - PANDA SPORTS实力。。。。。。。我们将起劲在市场洪流中迎风破浪,,,,,,,,将熊猫体育 (中国)官方网站 - PANDA SPORTS血气打造成为最有力的民族标杆!
推荐阅读

Chinese / 中文
UK / English
Spain / Espa?a
French / Fran?ais